Guía de implementación de la transparencia sobre los beneficiarios finales

Sistemas para registros de beneficiarios finales

Crear un marco jurídico para un régimen de divulgación de beneficiarios finales es tan solo uno de los elementos de un proceso más amplio de reforma. Facilitar la transparencia sobre los beneficiarios finales también exige la recopilación, el almacenamiento y el intercambio de datos. En esta sección, se ofrece orientación sobre cómo revisar los sistemas actuales de información de empresas y cómo desarrollarlos para permitir la publicación de los registros de beneficiarios finales.

Procesos, sistemas y plataformas

Los sistemas digitales y los procesos administrativos deben integrarse satisfactoriamente para permitir la recopilación, el almacenamiento, el intercambio y la publicación de la información sobre los beneficiarios finales. Algunos aspectos del diseño de los sistemas deberán considerarse como parte de las reformas legales, pero también será importante analizar con atención cómo la información viaja desde las empresas, pasa por los procesos y sistemas de las jurisdicciones y llega a las personas y los organismos que la necesitan. Las siguientes preguntas deberían ayudar a identificar el punto de partida para empezar a trabajar en esta área y conducir a la reflexión sobre los sistemas y los procesos que podrían necesitarse en algún momento:

  • ¿Cómo se recopila y gestiona actualmente la información sobre las empresas registradas en la jurisdicción?
  • ¿La información sobre los beneficiarios legales se almacena actualmente en el registro de empresas? De ser así, ¿cómo se relacionará la información sobre los beneficiarios legales con la información sobre los beneficiarios finales?
  • ¿Existen otros sistemas gubernamentales que actualmente recopilan y almacenan la información de las empresas (por ejemplo, un sistema de contratación pública)?
  • ¿Cuántas empresas deben enviar declaraciones de los beneficiarios finales?
  • ¿Cómo enviarán las empresas su información (por ejemplo, por medio de un formulario en línea, un formulario impreso o un escribano autorizado)?
  • ¿Qué departamento, u organismo oficial, será responsable de la recopilación, la gestión y la publicación de los datos sobre los beneficiarios finales?
  • ¿Qué operaciones y controles administrativos manuales contribuirán a la recopilación y la gestión de la información sobre los beneficiarios finales?
  • ¿La jurisdicción publica actualmente información sobre el registro de empresas? ¿Cómo se actualizará y pondrá a disposición del público la información sobre los beneficiarios finales?
  • ¿Cómo las autoridades gubernamentales podrán acceder a la información sobre los beneficiarios finales y utilizarla (por ejemplo, al verificar si existen sospechas derivadas de los datos sobre los beneficiarios finales de las empresas que participan en la licitación de contratos estatales)?
  • ¿Qué llevará a las empresas a enviar su primera declaración sobre los beneficiarios finales? ¿Qué las llevará a actualizarla?
Figura 1. Recopilación, almacenamiento e intercambio de información sobre los beneficiarios finales
Guía de implementación de la transparencia sobre los beneficiarios finales – 3

Flujo de información

Es útil reunir a los colegas, los departamentos y los organismos para crear una imagen colectiva de cómo se gestionará la información sobre los beneficiarios finales. Entre otras cosas, esta tarea revelará lo siguiente: dónde deben desarrollarse los sistemas y procesos, las lagunas en los conocimientos, las preguntas sobre las responsabilidades y las cuestiones relativas a los recursos. Generar un diagrama puede ser un punto de referencia para la colaboración y facilitar la comunicación a medida que el trabajo avanza. Los diagramas que aparecen en esta sección utilizan la notación de modelado de procesos de negocios (BPMN).

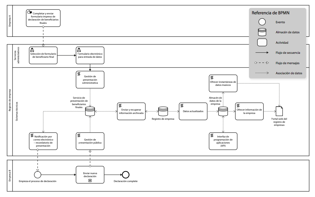
La mayoría de los países tienen registros centrales de empresas digitales que incluyen, por ejemplo, información sobre los beneficiarios legales de las empresas, [13] los directores, los fundadores y las direcciones registradas. En este caso, la mejor opción puede ser agregar información sobre los beneficiarios finales al registro de empresas existente.

Figura 2. Ejemplo del flujo de información en una implementación con suficientes recursos mediante la utilización del formato estándar de la BPMN
Ejemplo del flujo de información en una implementación con suficientes recursos mediante la utilización del formato estándar de la BPMN

Figura 2 muestra cómo se amplió un registro de empresas para recopilar y almacenar información sobre los beneficiarios finales con un nuevo módulo de servicios de presentación en internet de beneficiarios finales. En este ejemplo, los diseñadores del nuevo sistema incorporaron la función que permite a las empresas presentar su información sobre los beneficiarios finales en línea (como la empresa B) o mediante formularios impresos (como la empresa A). También se realizaron algunos ajustes en la planificación de los sistemas manuales para gestionar los formularios impresos. El almacén de datos de la empresa y los componentes relacionados ya brindan información al portal del registro de empresas mediante una interfaz de programación de aplicaciones (API) [14] y servicios de descarga masiva, pero estos deberán ser actualizados para gestionar los datos adicionales sobre los beneficiarios finales.

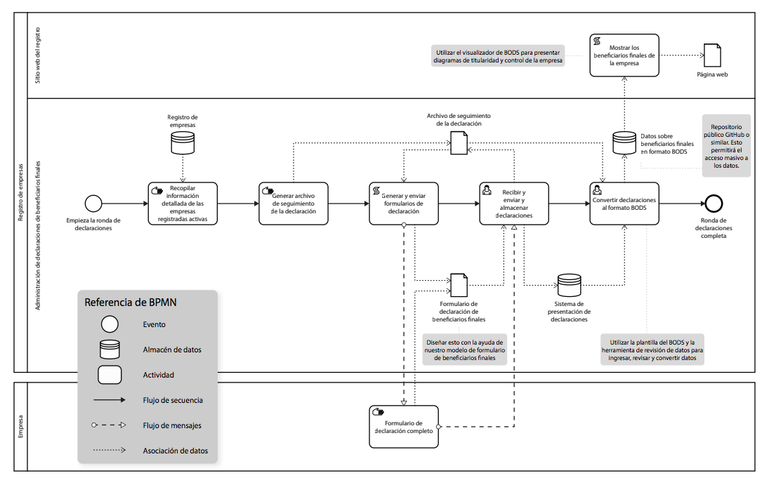
Cuando haya una escasez de recursos y un número limitado de empresas que deban declarar sus beneficiarios finales, puede que no sea posible o necesario adoptar un sistema de declaración en línea. En este caso, el registro de empresas puede ser elaborado en papel. Gran parte del trabajo administrativo relacionado con la recopilación y la publicación de los datos sobre los beneficiarios finales puede gestionarse en papel o con archivos informáticos sencillos y hojas de cálculo, como se ilustra en Figura 3.

Figura 3. Ejemplo del flujo de información en una implementación con escasez de recursos mediante la utilización del formato estándar de la BPMN
Ejemplo del flujo de información en una implementación con escasez de recursos mediante la utilización del formato estándar de la BPMN

Independientemente de la magnitud y la complejidad de la implementación de un determinado país, OO recomienda que la información sobre los beneficiarios finales se convierta finalmente a un formato digital. OO desarrolló el Estándar de Datos sobre Beneficiarios Finales (BODS) para este fin. El BODS es una plantilla gratuita y lista para usar que proporciona un formato datos estructurados, junto con instrucciones para recopilar, intercambiar y utilizar datos sobre los beneficiarios finales. La publicación de acuerdo con el Principio OO de datos estructurados en el BODS facilita la recopilación de información sobre los beneficiarios finales de diversas jurisdicciones (véase la sección Datos para obtener más información sobre el BODS).

La plantilla del BODS ayuda a convertir información sobre los beneficiarios finales de formato impreso a formato digital. Si se emplea junto con la herramienta de revisión de datos, podría ser una herramienta clave donde los recursos son limitados. En los casos donde la información se publica en el formato BODS, el visualizador del BODS se puede integrar en los sitios web para mostrar la titularidad de una empresa y las estructuras de control.

Desarrollo de sistemas

Como se mencionó en la sección Comprometerse, las consultas con los grupos, el personal y los usuarios clave es fundamental cuando se desarrolla un sistema para la transparencia sobre los beneficiarios finales. Las partes interesadas tanto del Gobierno como ajenas a él — que aportan, gestionan o utilizan información sobre los beneficiarios finales — ofrecerán comentarios y perspectivas valiosas. Deberían participar desde el principio y con frecuencia durante el desarrollo de los sistemas.

Es útil adoptar un enfoque ágil de desarrollo. Si bien resulta atractivo imaginar un proceso de desarrollo lineal de principio a fin, donde existe un punto final claro, esto casi nunca refleja la realidad. Es mejor reconocer que los sistemas deberán someterse a mejoras y ajustes continuos. A la larga, será beneficioso poner a las personas en el centro de este ciclo, como se ilustra en Figura 4, y garantizar los recursos para desarrollar versiones futuras de los sistemas. Por ejemplo, los grupos focales o las pruebas de usuario podrían revelar que las personas piensan que los beneficiarios finales son simplemente los propietarios legales. Esta equivocación llevará a recopilar datos de mala calidad. Si se detecta el problema al principio, se podrán brindar definiciones y orientación en los formularios de los beneficiarios finales para ayudar a que las personas comprendan los términos. Aun así, no todos los problemas se pueden identificar la primera vez, por lo tanto, es crucial obtener recursos para el desarrollo futuro.

Figura 4. Poner a las personas en el centro del desarrollo de los sistemas
OO-Guia-sistemas

Recursos: Véase el documento de trabajo Effective consultation processes for beneficial ownership transparency reform (en inglés) para conocer las técnicas que pueden utilizarse en esta etapa de la implementación. El documento de OO Beneficial ownership declaration forms: A guide for regulators and designers (en inglés) ofrece consejos sobre la recopilación de datos y la creación de formularios utilizables.

Notas al pie

[13] En este manual, se explica cómo se diferencian los beneficiarios finales de los beneficiarios legales, que por lo general se registran en los registros de las empresas.

[14] Una API es un mecanismo que permite la interacción entre componentes separados de software.

Next page: Consideraciones sobre los datos para los registros de beneficiarios reales