Guide de mise en œuvre de la transparence de la propriété effective

Systèmes de registres des bénéficiaires effectifs

L’instauration d’un cadre juridique pour le régime de divulgation de la propriété est un maillon parmi d’autres d’un processus de réforme plus vaste. La mise en place d’une transparence de la propriété effective nécessite également de collecter, stocker et de partager des données. Cette section fournit des conseils sur la manière d’évaluer les systèmes existants d’informations sur les entreprises et de les développer afin de permettre de publier des registres publics sur les bénéficiaires effectifs.

Processus, systèmes et plateformes

Les processus administratifs et les systèmes numériques doivent être bien coordonnés afin que les informations relatives aux bénéficiaires effectifs puissent être recueillies, stockées, gérées, échangées et publiées. La conception de ces systèmes numériques doit être appréhendée dans le cadre des réformes juridiques. Il sera également important de tenir soigneusement compte de la procédure d’obtention des informations auprès des entreprises, à l’aide des processus et des systèmes de la juridiction concernée, et de la manière dont ces données sont mises à la disposition des personnes et des agences adéquates. Les questions suivantes devraient aider à identifier le point de départ des actions à mener dans ce domaine et à encourager la réflexion sur les systèmes et les processus qui peuvent s’avérer nécessaires :

  • Comment les informations sur les entreprises immatriculées au sein de la juridiction sont-elles actuellement recueillies et gérées ?
  • Les informations sur la propriété légale sont-elles actuellement conservées dans les registres d’entreprises ? Dans ce cas, les informations sur la propriété légale seront-elles reliées à celles sur les bénéficiaires effectifs ?
  • D’autres systèmes gouvernementaux (par exemple, un système de passation de marchés publics) recueillent-ils et stockent-ils des données sur les entreprises actuellement ?
  • Combien d’entreprises seront obligées de déclarer l’identité de leur(s) bénéficiaire(s) effectif(s) ?
  • Comment les entreprises enverront-elles leurs informations (par exemple, en remplissant un formulaire en ligne ou papier ou bien via un notaire agréé) ?
  • Quel service ou organe officiel sera chargé de la collecte, de la gestion et de la publication des données relatives aux bénéficiaires effectifs ?
  • Quelles opérations et vérifications administratives manuelles faciliteront la collecte et la gestion des informations sur la propriété effective ?
  • Le pays publie-t-il les informations d’immatriculation des entreprises ? Comment les informations sur la propriété effective seront-elles actualisées et rendues publiques ?
  • Comment les représentants des gouvernements pourront-ils accéder aux informations relatives aux bénéficiaires effectifs et les utiliser (par exemple, en vérifiant si les données relatives aux bénéficiaires effectifs provenant d’entreprises qui participent aux appels d’offres pour des contrats gouvernementaux déclenchent des alertes) ?
  • Qu’est-ce qui incitera les entreprises à envoyer leur première déclaration de propriété effective ? Qu’est-ce qui les poussera à l’actualiser ?
Figure 1. Schéma de collecte, de stockage et de partage des données relatives aux bénéficiaires effectifs
Figure 1 – Guide Schéma de collecte, de stockage et de partage des données relatives aux bénéficiaires effectifs

Flux d’informations

Il est utile de rassembler les membres du personnel, les services et les agences afin qu’ils déterminent ensemble la méthode de gestion des informations relatives aux bénéficiaires effectifs. Cela permettra notamment de définir les éventuels systèmes et processus à développer, les lacunes en matière de connaissances, les questions de responsabilité et les problèmes de ressources. L’élaboration d’un schéma peut être fondamentale à la collaboration et faciliter la communication au fur et à mesure de l’avancée des mesures prises. Le schéma représenté dans cette section se fonde sur le format BPMN (Business Process Model and Notation).

La plupart des pays disposent de registres d’entreprise centraux qui comprennent, notamment, des informations sur la propriété légale, [13] les dirigeants, les fondateurs et les adresses immatriculées des entreprises. Dans ce cas, l’ajout des informations sur les bénéficiaires effectifs dans le registre d’entreprise existant peut s’avérer être le meilleur choix.

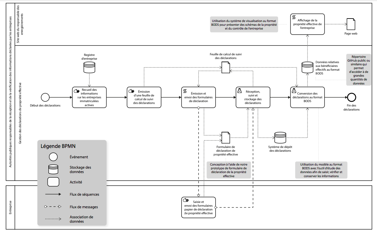
Figure 2. Exemple de flux d’informations dans le cadre d’une mise en œuvre suffisamment dotée en ressources qui se fonde sur le format BPMN standard
Figure 2 Guide Exemple de flux d’informations dans le cadre d’une mise en œuvre suffisamment dotée en ressources qui se fonde sur le format BPMN standard

La Figure 2 montre la manière dont un registre d’entreprise a été élargi afin de saisir et de stocker les informations relatives aux bénéficiaires effectifs grâce à un nouveau module de services de saisie en ligne de la propriété effective. Dans cet exemple, les concepteurs de ce nouveau système ont intégré la possibilité pour les entreprises de saisir leurs informations relatives aux bénéficiaires effectifs en ligne (comme l’entreprise B) ou à l’aide de formulaires papier (à l’instar de l’entreprise A). Les systèmes manuels nécessaires pour gérer les formulaires papier ont également été développés. Les stockages de données sur les entreprises et les éléments connexes ont déjà transféré les informations relatives à l’entreprise dans le portail du registre d’entreprise grâce à une interface de programmation applicative (API) [14] et à des services de téléchargement de masse. Toutefois, ces informations doivent être actualisées pour gérer les données relatives aux bénéficiaires effectifs supplémentaires.

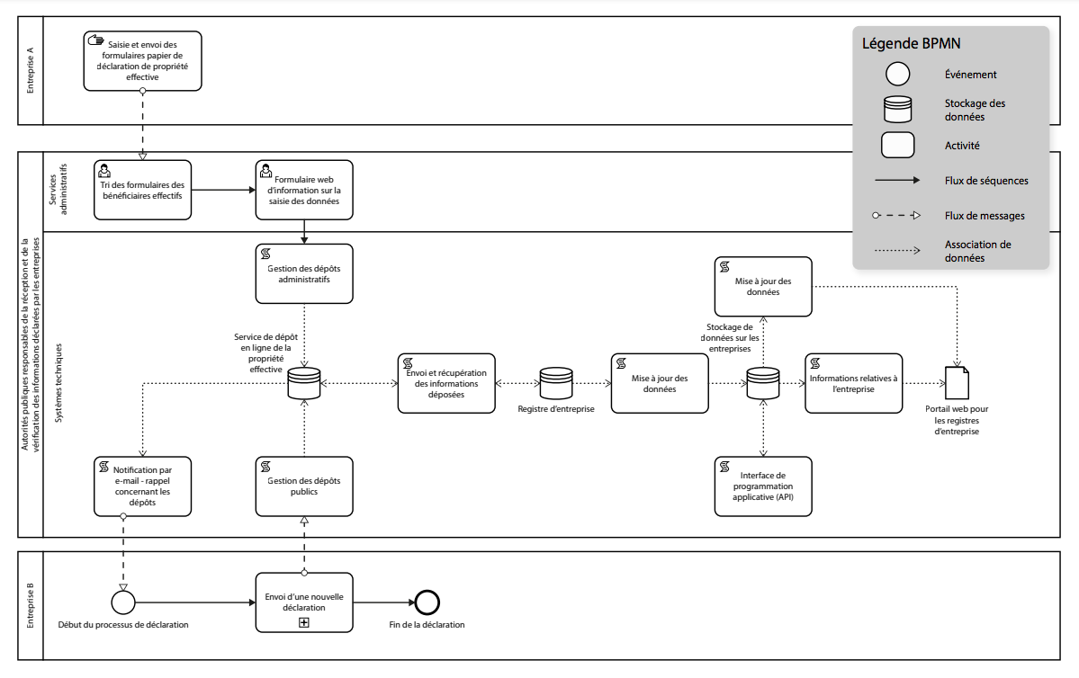
En cas de ressources limitées et si un nombre défini d’entreprises est obligé de déclarer ses bénéficiaires effectifs, un système de déclaration en ligne peut ne pas être nécessaire ou possible à mettre en place. Dans ce cas, le registre d’entreprise peut être imprimé sur papier. La plupart de la collecte et de la publication des données relatives aux bénéficiaires effectifs peuvent être gérées sur papier ou à l’aide de feuilles de calcul ou de fichiers informations simples, comme le montre la Figure 3.

Figure 3. Exemple de flux d’informations dans le cadre d’une mise en œuvre dotée de ressources limitées qui se fonde sur le format BPMN standard
Guide Exemple de flux d’informations dans le cadre d’une mise en œuvre dotée de ressources limitées qui se fonde sur le format BPMN standard

Indépendamment de l’échelle et de la complexité du processus de mise en œuvre spécifique d’un pays donné, OO recommande de convertir les informations relatives aux bénéficiaires effectifs dans un format numérique. Dans cette optique, OO a développé la norme sur les données concernant la propriété effective (BODS). Il s’agit d’un modèle prêt à l’emploi facile à utiliser qui fournit un format de données structurées, mais aussi des conseils sur la collecte, le partage et l’utilisation des données relatives à la propriété effective. Grâce à la publication selon le Principe OO de données structurées conformes à la norme BODS, il est plus facile de rassembler les informations relatives aux bénéficiaires effectifs provenant de plusieurs juridictions (voir la section Données pour en savoir plus sur la norme BODS).

La feuille de calcul modèle de la norme BODS peut aider à convertir les informations relatives aux bénéficiaires effectifs fournies à l’aide de formulaires papier dans un format numérique. Associée à l’outil d’étude des données, il peut s’agir d’un précieux allié en cas de ressources limitées. Lorsque les informations sont publiées au format BODS, le système de visualisation au format BODS peut être intégré aux sites web afin d’afficher les structures de propriété et de contrôle des entreprises.

Développement de systèmes

Comme expliqué dans la section Engagement, les consultations des principaux groupes, membres du personnel et publics concernés est une étape essentielle dans le développement d’un système de transparence de la propriété effective. Les parties prenantes gouvernementales ou non chargées de la saisie, de la gestion ou de l’utilisation des informations relatives aux bénéficiaires effectifs peuvent fournir de précieux commentaires et points de vue. Par conséquent, elles doivent être impliquées dès les premières étapes de développement des systèmes et et tout au long de ce processus.

Même s’il peut sembler attrayant d’imaginer un processus linéaire, du début jusqu’à une fin clairement définie, il est utile d’adopter une approche dynamique et souple pour le développement de systèmes. Il est plus judicieux de reconnaître que les systèmes devront être améliorés et ajustés en permanence. Placer les personnes au centre de ce cycle, comme l’illustre la Figure 4, et sécuriser les ressources permettant de développer les prochaines versions des systèmes s’avèrent avantageux dans le temps. Par exemple, des groupes de réflexion ou des tests auprès d’utilisateurs peuvent révéler que les personnes considèrent les bénéficiaires effectifs simplement comme les propriétaires légaux. Un tel malentendu pourrait entraîner la collecte de données de mauvaise qualité. Si le problème est identifié suffisamment tôt, des définitions et des conseils peuvent être fournis dans les formulaires de déclaration de la propriété effective afin d’aider les utilisateurs à comprendre comment les remplir. Cependant, tous les problèmes ne peuvent malheureusement pas être identifiés tout de suite. Dans ce cas, il est essentiel de sécuriser les ressources pour les futurs développements.

Figure 4. Le rôle central des personnes dans le développement des systèmes
Guide Le rôle central des personnes dans le développement des systèmes

Ressources: Consultez le document de travail intitulé Effective consultation processes for beneficial ownership transparency reform (Processus de consultation efficace pour les réformes de la transparence de la propriété effective) afin de connaître les techniques à utiliser à cette étape de la mise en œuvre. Le document d’OO intitulé Beneficial ownership declaration forms: A guide for regulators and designers (Formulaire de déclaration des bénéficiaires effectifs : guide à l’intention des organismes de réglementation et des concepteurs) fournit des conseils sur la collecte des données et la conception de formulaires utilisables.

Notes de bas de page

[13] Ce manuel explique en quoi la propriété effective diffère de la propriété légale qui est, en règle générale, consignée dans les registres d’entreprise.

[14] Une API est un outil autorisant les interactions entre des composants logiciels distincts.

Next page: Considérations relatives aux données pour les registres des bénéficiaires effectifs