Guide de mise en œuvre de la transparence de la propriété effective

Considérations relatives aux données pour les registres des bénéficiaires effectifs

Cette section explique comment évaluer les informations collectées dans les déclarations, comment mettre en œuvre les mécanismes visant à améliorer la qualité des données, conformément au Principe OO de vérification, et souligne l’importance de disposer de données bien structurées et normalisées. OO a également développé un outil de prototypage pour un système basique de collecte des données relatives aux bénéficiaires effectifs.

Types d’informations à collecter

Les définitions et la législation des pays mettant en place une réforme de la transparence de la propriété effective, mentionnées dans la section Législation du présent guide, posent les bases permettant d’évaluer :

  • quelles entités doivent déclarer leur propriété effective (dans l’idéal, conformément au Principe OO de couverture complète des différents types de personnes physiques et d’entités) ;
  • quelles sont les entités et les personnes physiques dont les informations doivent être divulguées dans ces déclarations (par exemple les entreprises publiques, les entreprises cotées en bourse, les propriétés légales, les trusts, les prête-noms ou les entreprises intermédiaires) ;
  • quels types d’informations portant sur ces personnes physiques et ces entités seront recueillies dans le cadre des formulaires de déclaration ;
  • quels types d’informations seront collectées sur la nature de la propriété ou du contrôle entre des entités ou bien entre des personnes physiques et des entités.

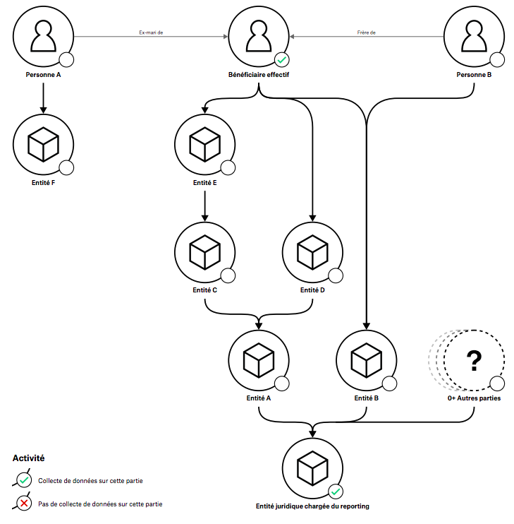
Une fois tous ces points clarifiés, les informations divulguées doivent être évaluées afin de s’assurer qu’elles permettent d’atteindre les objectifs politiques généraux guidant la création d’un registre public des bénéficiaires effectifs. En étudiant des exemples concrets (ou hypothétiques) des structures de propriété et de contrôle, il est possible de tester les effets des réglementations proposées. Une feuille d’activité semblable à celle représentée sur la Figure 1 peut aider à garantir une compréhension mutuelle des exigences en matière de déclaration et leurs implications entre les diverses parties prenantes impliquées dans le processus.

Figure 1. Exemple de feuille d’activité pour vérifier la compréhension mutuelle des informations divulguées dans une déclaration
Guide Exemple de feuille d’activité pour vérifier la compréhension mutuelle des informations divulguées dans une déclaration

Il est important de vérifier qu’une quantité suffisante d’informations est collectée sur la propriété et le contrôle d’une entreprise, même si sa déclaration est étudiée à part. En outre, il faut recueillir des détails suffisants sur les entités intermédiaires (qui font le lien entre les bénéficiaires effectifs et les entreprises déclarantes en cas de propriété ou de contrôle indirects). Ainsi, une entreprise déclarante peut également figurer en tant qu’intermédiaire dans d’autres déclarations. OO recommande d’utiliser les identifiants des entreprises pour s’assurer que les informations divulguées dans les déclarations de diverses entreprises peuvent être rassemblées afin de faciliter la compréhension et l’analyse. Il sera facile d’identifier les entreprises qui apparaissent dans deux déclarations différentes, même si leurs noms ne correspondent pas (à cause d’erreurs d’orthographe ou encore de l’utilisation de sigles ou d’acronymes).

De même, il peut être intéressant d’étudier la manière dont les données relatives aux bénéficiaires effectifs seront associées à d’autres types d’informations, par exemple, les données sur la propriété légale provenant d’un registre d’entreprise existant. Dans ce but, il faut vérifier les besoins des utilisateurs des données et tenir compte du flux d’informations (voir la section Systèmes). En outre, toute incidence pour la collecte des données doit être signalée aux premières étapes du processus de mise en oeuvre.

Structuration et normalisation des données

En Ukraine, les premières publications des données relatives aux bénéficiaires effectifs contenaient toutes les informations concernant ces derniers et leurs relations avec une entreprise. Ces données étaient regroupées dans un seul champ texte du registre d’entreprise. (Il s’agit de données non structurées, comme l’exemple donné sur la gauche de la Table 1.) Même si ce choix permettait au public d’accéder aux données, il est possible d’améliorer de manière significative la capacité d’utilisation et la qualité, puis l’impact, par voie de conséquence, des données relatives aux bénéficiaires effectifs lorsque ces informations sont normalisées et structurées. La répartition des informations en différents champs, comme illustré ci-dessous, en simplifie la vérification et l’analyse.

Table 1: Comparaison entre les données relatives aux bénéficiaires effectifs non structurées (à gauche) et structurées (à droite)
Non structurées Structurées
Nature de la propriété ou du contrôle Nature de la propriété ou du contrôle
Ce bénéficiaire effectif possède indirectement, ou via ses enfants, 27 % des parts de l’entité juridique déclarante via les actionnaires suivants de l’entité juridique : (1) « Angerujjheit B.V. », entreprise immatriculée aux Pays-Bas sous le numéro 64739564, dont le siège social est sis Byterslaan 105, NL-4722GF Amsterdam, Pays-Bas ; (2) « RigaTech Systems Ltd. », entreprise immatriculée dans les îles Vierges britanniques sous le numéro 396654, dont le siège social est sis P.O. Box 124, Offshore Incorporations Centre, Road Town, Tortola, Îles Vierges britanniques. % total de la détention d’actions 27
% total du contrôle via des actions avec droit de vote 27
Détention d’actions directes au sein de l’entité déclarante 0
Contrôle via des actions directes avec droit de vote sur l’entité déclarante 0
1.1 Propriétaires légaux intermédiaires
Propriétaire légal 1
Nom Angerujjheit B.V.
Autorité chargée de l’immatriculation Registre commercial des Pays-Bas
Numéro d’immatriculation 64739564
Propriétaire légal 2
Nom RigaTech Systems Ltd.
Autorité chargée de l’immatriculation Registre des affaires générales, îles Vierges britanniques
Numéro d’immatriculation 396654

La normalisation de la collecte, du stockage et de la publication des données relatives aux bénéficiaires effectifs présente plusieurs avantages. Plus précisément, les données structurées permettent de réaliser des vérifications automatisées des informations. Par exemple, il est possible de vérifier qu’elles sont fournies dans le format adéquat ou de les recouper avec d’autres bases de données gouvernementales.

La structuration des informations relatives aux bénéficiaires effectifs dans un format standard facilite leur mise en relation avec les données d’autres juridictions pour mieux comprendre les structures internationales de propriété. Les longues demandes d’entraide judiciaires formelles entre les autorités des différentes juridictions peuvent alors être évitées, à l’instar des ressources connexes requises.

If you are considering creating a system that holds beneficial ownership information, especially one that will publish data in line with BODS, please consult our technical guidance on considerations for relational database design. This is designed for use by technical professionals, especially those with a role in the database design and technology architecture of company registers and/or sector registers.

OO a conçu un prototype de registre des bénéficiaires effectifs international qui montre comment relier les données provenant de sources différentes. Grâce à ce registre, les déclarations de divers pays peuvent être agrégées afin de créer des schémas de la propriété internationale, à l’instar de celui-ci, qui se fonde sur les données tirées des déclarations du Togo et du Royaume-Uni.

Pour la normalisation et la structuration des données relatives aux bénéficiaires effectifs, la norme BODS est une ressource et une référence utiles. Elle décrit les données à collecter et le format de publication. Le schéma de données fournit un exemple d’organisation des données relatives aux bénéficiaires effectifs d’une entité juridique. La révision de ce schéma peut apporter une précieuse contribution aux décisions prises lors des étapes législatives de la mise en œuvre des réformes de la transparence de la propriété effective.

Les équipes en charge du développement peuvent souhaiter consulter le guide d’OO afin de connaître les modèles de données, les schémas et les exigences système liés à l’utilisation de la norme BODS. Pour générer des données au format BODS, ce modèle peut être utilisé. L'outil d’étude des données aide à confirmer la validité des données au format BODS ou à convertir les données provenant du modèle au format BODS dans un format JSON conforme à la norme BODS. Il est facile de créer des représentations visuelles des structures des entreprises à l’aide des données relatives aux bénéficiaires effectifs avec l'outil de visualisation d’OO. L’équipe technique d’OO peut apporter son aide lors de la mise en œuvre du format BODS dans toute juridiction.

Collecte des informations sur la propriété effective et génération de données

Lorsqu’une juridiction a défini les informations à collecter, elle doit envisager la manière dont les entreprises enverront leurs déclarations. À cette étape, l’objectif essentiel doit être de rendre le système de déclaration clair et facile à utiliser.

Les formulaires bien conçus facilitent autant que possible pour les utilisateurs la saisie d’informations précises et sans ambiguïté. Ainsi, le nombre d’erreurs accidentelles est réduit et la charge de la conformité pesant sur les entités en charge du reporting est allégée. Il est désormais plus facile de soumettre des informations plus précises. En outre, il est plus difficile de faire la différence entre les fausses informations délibérément soumises et les erreurs.

Au sens large, lorsqu’un formulaire de déclaration est créé, il doit cocher toutes les cases suivantes :

  • Les personnes et les entreprises concernées par le processus de divulgation sont clairement répertoriées.
  • Le formulaire est facile à comprendre et à utiliser.
  • Il est facile de renseigner des données de bonne qualité dans chaque champ.
  • Il est facile pour les entreprises dotées de structures de propriété effective très simples de remplir leur déclaration.
  • L’éventail complet des structures de propriété effective,qui doit être déclaré en vertu de la loi, peut être divulgué à l’aide du ou des formulaires fournis.
  • Les formulaires envoyés peuvent être reliés aux données provenant d’autres bases de données officielles afin que les entreprises ne soient pas obligées de déclarer les mêmes informations à plusieurs reprises.

Tester le formulaire à l’aide d’un échantillon représentatif d’entreprises permettra de le modifier et de l’améliorer. Il est également recommandé d’impliquer les agences d’État qui sont susceptibles d’utiliser les informations relatives aux bénéficiaires effectifs lors de l’étude des tests du formulaire.

Le document intitulé Beneficial ownership declaration forms : A guide for regulators and designers (Formulaires de déclaration des bénéficiaires effectifs : guide à l’intention des organismes de réglementation et des concepteurs) fournit des conseils détaillés sur le développement de formulaires, sans oublier un exemple de formulaire de déclaration de propriété effective. Relational database design considerations for beneficial ownership information provides technical guidance on considerations for relational database design when building a system that holds beneficial ownership information.

Vérification des données sur la propriété effective

La méthode de vérification des informations soumises est un autre point à prendre en compte concernant les données relatives aux bénéficiaires effectifs. La vérification est un mélange de contrôles et de processus afin de s’assurer que les données relatives aux bénéficiaires effectifs sont de qualité supérieure, c’est-à-dire exactes et exhaustives, ce à n’importe quel moment donné. Afin de maximiser l’impact des registres des bénéficiaires effectifs, les utilisateurs et les autorités doivent être en mesure de faire confiance aux données contenues dans un registre. Grâce aux systèmes de vérification, ils ont davantage la certitude que la représentation de la propriété reflète très fidèlement la réalité, à savoir qui possède ou contrôle une entreprise en particulier.

Figure 2. Désignation de systèmes de vérification
Guide Désignation de systèmes de vérification

La vérification des données relatives aux bénéficiaires effectifs peut avoir lieu lors de leur soumission et après leur publication. Le processus peut comprendre plusieurs étapes, depuis celles qui sont relativement simples (par exemple vérifier si un champ de date de naissance contient une date dans un format valide) jusqu’aux plus complexes sur le plan technique (par exemple, le recoupement d’informations avec d’autres systèmes gouvernementaux). [15] Au minimum, les systèmes de vérification des données relatives aux bénéficiaires effectifs doivent recouper les détails des entreprises immatriculées dans le pays, tel que leur numéro d’identification, avec les autres registres gouvernementaux. En ce qui concerne les bénéficiaires effectifs étrangers, il peut être difficile de vérifier les informations (notamment un passeport numérisé fourni en tant que pièce justificative) en raison des défis juridiques et techniques liés au partage automatique des données entre les pays, mais aussi au manque d’informations disponibles au format numérique dans certains registres. Des défis similaires peuvent survenir pour les entreprises étrangères (par exemple, pour les régimes de divulgation centrés sur les marchés publics). Même s’ils ne sont pas toujours faciles à vérifier, les numéros des entreprises étrangères doivent tout de même être collectés et publiés pour permettre à un vaste éventail d’utilisateurs (des représentants des autorités jusqu’aux acteurs de la société civile) d’effectuer leurs propres vérifications supplémentaires lorsqu’ils pensent que des actes répréhensibles ont été commis.

En outre, le grand public peut vérifier les informations lorsqu’elles sont publiées en tant que données ouvertes (voir la section Publication). Avec un examen public à grande échelle, il est davantage possible d’identifier les incohérences ou les éventuels actes répréhensibles, mais aussi de compléter les vérifications gouvernementales. Pour exploiter cette méthode en tant que mesure de vérification efficace, les juridictions doivent créer un mécanisme de reporting ou de commentaires pour permettre aux acteurs du secteur privé, au grand public et aux organisations de la société civile de signaler les inexactitudes dans les données publiées sur les logiciels de propriété effective. Un tel outil existe notamment concernant le registre du Royaume-Uni. En 2018 et 2019, plus de 77 000 écarts suspectés dans les données relatives aux bénéficiaires effectifs ont été mis en évidence. [16] L’adoption d’une approche fondée sur les risques pour enquêter sur les rapports signalés (par exemple, en se concentrant en priorité sur les entreprises des secteurs liés à des risques élevés de corruption ou celles pour lesquelles plusieurs rapports d’erreurs commises par les utilisateurs ont été déposés) permettrait de limiter la quantité de ressources requises pour mener des investigations ultérieures. Aux yeux d’OO, il s’agit d’une mesure de vérification supplémentaire. Les régimes de divulgation ne devraient pas reposer uniquement sur la vérification via la publication.

La note d’orientation politique d’OO consacrée à la vérification des données relatives aux bénéficiaires effectifs explique les principes prédominants sous-tendant les procédures et les systèmes efficaces qui aident à renforcer la confiance quant à l’exactitude des déclarations de propriété effective.

Notes de bas de page

[15] La nature exacte des vérifications et le moment du processus où elles ont lieu doivent être intégrés dans les schémas de flux d’informations, décrits dans la section Systèmes.

[16] L’impact sur la qualité des données contenues dans le registre du Royaume-Uni peut uniquement être déduit, étant donné que les informations publiques sur les investigations et les actions résultant du signalement d’écarts suspects sont limitées. Voir « Annual Report and Accounts 2018/19 », Companies House,18 juillet 2019, https://assets.publishing.service.gov.uk/government/uploads/system/uploads/attachment_data/file/822078/Companies_House_Annual_Report_2019__web_.pdf.

Next page: Publication d'informations sur les bénéficiaires effectifs